近幾年實驗教育在台灣越來越受關注,源自德國的華德福教育是具有代表性的體系之一,聽說他們不用考試,採用人性化的自然教育法,每天最重要的事情就是玩!到底華德福是什麼樣的教育?我很好奇。
1999年宜蘭華德福小學成立至今,許多人不惜舟車勞頓送小孩去唸書,甚至有些為了孩子舉家搬遷到宜蘭,現在全台已成立超過十所的華德福學校,其中一所〈青禾華德福〉就在離我們不遠的濱江國中內,前陣子看到開放參觀的訊息,就報名去一探究竟,照慣例做了筆記跟大家分享。
++++++++++++++++++++++++++++++++++++++++++++++++++
參觀日這天在濱江國中大門前,只有一塊小小的黑板畫,低調的為訪客指引方向。
黑板畫是華德福教學中的特色,因為6~12歲的孩子擁有圖像式的思維方式,所以國小的課程都是以想像中的圖像來引導。
(google"華德福黑板畫"的圖片,就會看到很多教師在課堂上的畫作)
我進入會場時,看到參觀家長們在老師的引導下,全都站起來跟著律動,簡短的節奏讓原本緊繃的氣氛隨即變得輕鬆,坐下後就開始由各個老師分段說明—
【關於青禾華德福】
青禾華德福是在2015年由9位家長及5位老師因為希望能實踐華德福的教育理念而創立,目前已通過台北市教育局核定的「非學校型態共學團體」。
2015年成立時是租用台北大學的場地,2016年搬到濱江國中校區,租用部分教室。
(因為校地是租的,倘若未來面臨校地被收回的風險,學校會和家長們一起另尋校地,據說目前濱江的校地就是家長努力爭取來的)
校區範圍大約是下圖中一樓的部分
【華德福的教育理念】
「不只給孩子知識,而是讓他發覺自我,給他能一生帶著走的能力。」
華德福不考試,而是透過對孩子的了解,引導孩子發覺自己的能力。
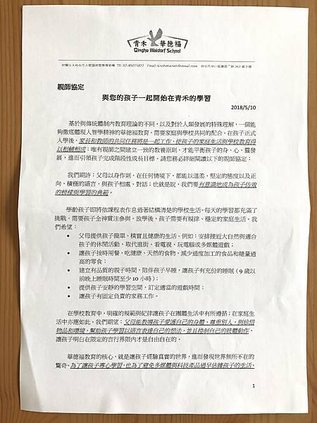
為了讓孩子的家庭生活與學校教育相輔相成,華德福很重視親師間的共同配合,建立一致的教養原則。
希望家長們培養孩子正常規律的作息、提供天然健康的飲食、安排自然樸實的休閒活動,不讓孩子玩電腦或手機。
會中有發一張親師協定如下:
【師資】
任課教師都會經過國內或國外的華德福師資培訓,每年也會有2~4次海外華德福教師進班觀摩給予建議。
華德福教師的特色是不按照制式的教條授課,而是靠每位教師在教學現場中長出自己的力量去帶領孩子。
會中有幾位老師自我介紹,我在官網上找到詳細的資料給大家參考>>>青禾華德福師資
【課程設計】
華德福的課程規劃分為主課程和常態課程—
主課程:語文、數學、自然、人文、歷史、地理、物理、幾何、化學、天文。
常態課程:英文、德文、手工、木工、音樂、繪畫、泥塑、園藝、優律思美*、體育、戲劇。
課程會依年級循序漸進的增加,主課程是由主帶老師教,其他課程則是由專任老師教。
會中提供的課程規劃表如下:
*註:優律思美(Eurythmy)是種獨特的表演藝術,此字源自希臘,意指和諧有韻律的動作,是在二十世紀初由奧地利哲學家魯道夫.史代納博士(Rudolf Steiner)所發展出來,優律思美是看得見的語言(Visible Speech)、看得見的音樂(Visible Music),華德福教育是由優律思美貫穿而行,而非僅是華德福學校的課程之一。(釋義摘自瑞穗Life time)
在介紹課程之前,有二十幾年華德福資歷的蕭老師先幫大家上了一課,他說:「要先了解孩子,才知道課程為什麼這樣設計,因為華德福的課程就是順應孩子的成長發展」。
這一段我覺得很受用,所以也做了筆記—(明明是來參觀學校,結果賺到一堂親職課)
孩子從模仿開始學習,學齡前0-6歲是意志力發展的階段,分為觸覺、動覺、平衡覺、生命覺四方面的發展,
這個階段若沒有發展好,會影響就學後的表現,例如:
<觸覺> 從小沒有受過限制,不知道何謂邊界,則會導致觸覺不佳,不受控制。
<動覺>從小沒有習慣將物品歸位(有意義的動作),在學校容易無意識的移動(我想應該是指神遊)。
<平衡覺>人在移動中產生平衡,找到身體的中心,先感到不平衡才能進行平衡,所以平衡覺是鼓舞孩子前進的感覺,代表一個人的勇氣。(小皮平衡感不太好,難怪他比較沒膽)
<生命覺>如果常常生病,身體不健康,就會比較敏感、容易躁動,睡眠不足常遲到。
進入小學前最好能打好以上這四個基礎,才能有良好的學習效果。
進入小學之後,孩子開始發展感官能力,感官能力又分為低階和高階:
<低階感官能力> 包含味覺(內在感受)、嗅覺(判斷力)、視覺(空間感)、溫度覺(感受環境變化的能力)
<高階感官能力> 包含聽覺、語言覺、思考覺。
蕭老師舉了一些例子介紹一~九年級的課程:
一年級-念謠、童話故事
二年級-寓言故事(隱喻動物的感覺)
三年級-舊約(一神論)
四年級-北歐神話(多神論)
五年級-古印度古埃及的故事
六年級-羅馬帝國、歷史故事
七年級-天文學
八年級-工業革命
九年級-時代精神/希特勒歷史
四年級會開始上動物學-從動物和人類的特性對照理解,例如牛是如何消化的、貓科動物的肢體柔軟性...等。
五年級會上植物學-認識蘑菇、蕨類、花、樹...等不同植物特性,思考人跟植物是顛倒的,植物的根在下/生殖器(花)在上。
另外,常態課程中的木工課,會從平面>立體>可轉動的玩具>家具製作,由淺入深,可以從中學習到機械原理和空間概念。
蕭老師最後說:「我們除了給孩子物質的營養,也要給孩子精神的營養,讓孩子在華德福找到自己!」
(很多人以為華德福不考試,孩子就沒有競爭力,但我聽完他們對課程設計的想法,覺得比傳統學制學到的更多元耶!)
【華德福沒有考試,如何得知孩子的學習成效?】
學校透過兒童研討、學習紀錄、學習能力評估來得知孩子的能力,
各科教師會共同討論,若發現孩子在學習上有困難會提供額外的協助。
除了知識方面的能力,華德福也很重視肢體發展及對藝術的感受性。
(我覺得以定性的評價取代定量的成績,就如同在職場上的考核,透過主管給予的評價了解自己有哪些地方需要加強,相較之下分數真是種無意義的符號啊!)
【在校家長分享】
一位四年級生的家長上台分享孩子來這裡就讀的心得,她的孩子是從二年級時轉學進來的,所以體制內外的模式她都經歷過。
她說到華德福在學科上的進度和練習會比學制內的孩子少,但是順應孩子自然發展,屬於較全面性、整合性的均衡教學。
選擇學校最重要的是要想清楚自己對孩子的期望是什麼!
(我相信教育方式沒有絕對的好壞,每個孩子適合的不一樣,家長和學校的理念要契合,孩子才不會無所適從)
【作息】
7:50到校活動
8:10 ~10:00上課
10:00~10:30 早點時間(需替孩子準備早點心)
10:30~12:30 上課
12:30~13:30 用餐/收拾(可帶便當也可訂餐,學校代訂的是小農健康素食便當,但不限制自帶便當是葷的或素的)
*中午沒有午睡,所以前面親師協定中提到晚上睡眠時間至少要十小時,大約八點就要讓孩子上床睡覺。
13:30~14:30 放學 (週五散步課*需替孩子準備午點心)
*每週五下午是散步課,會帶孩子到校外散步,有時候去河濱公園爬樹,有時候走路去坐捷運到大湖公園,老師會視孩子的能力和狀況安排不同路線。
14:30~16:30左右 課後安親或才藝課*
*課後安親如果天氣好會在操場活動,才藝課有跆拳道、游泳、烘焙...等,可依照孩子的年級和能力選擇。
【收費】
華德福比較特別的地方是共分為四學季,除了寒暑假之外還有春假和秋假(各一週),目的是讓孩子在學習一段期間後可以充分的休息。
一學期(兩學季)約8萬 = 一年約16萬(不含課後才藝及安親)
課後才藝$200~250/堂,課後安親$100/次
另外會收班費購買教學材料(如:烹飪、烘焙用品)或是支付出遊的交通費(一學期約1~3千)
我大概計算了一下,如果有參加課後安親或是課後才藝,總費用約每月$18,000~$20,000
(本來以為上了國小就會省下私幼的開銷,後來才想到國小低年級只上半天課,如果父母都要上班,中午沒人接小孩放學,就得送安親班,而公立小學+課後安親班的費用,聽說每個月大概也要$10,000~$25,000不等,有些便宜的安親班只是讓小孩去寫功課,如果選擇上英文或其他課程費用相對就高,嘆~這就是養小孩的人蔘哪!)
【環境參觀】
每間教室的牆面和窗簾因應不同年級採用不同顏色,有粉紅、粉藍、粉綠、鵝黃...,隔著彩色窗簾透進來的陽光,搭配木頭色的桌椅和櫃子,看起來十分柔和。
前方的木框黑板可以朝左右兩邊展開,上頭用粉筆畫著授課內容;後方有條細繩,用木頭夾子掛滿了學生們的畫作,讓教室裡流動著一股美的氣息。
雖然沒有冷氣只有電扇,但可能是挑高又通風的關係,並不覺得悶熱。
戶外活動空間就是濱江國中操場, 因為是共用校地,所以和國中生活動的時間錯開使用。
(因為不能拍照,所以我只能用文字紀錄我所看到的)
【Q&A】
Q1.學校的財務狀況如何?
A:學校主要收入為學費,人事支出佔75% 其餘25%用在硬體及其他需求上,目前維持運作是沒問題,但坦白說不充裕。
Q2.一個班多少學生?
A:滿班20人,目前大約15~18人,主帶老師會評估班上狀況,認為適合增加學生才會決定開放名額。
Q3.老師如何分配?
A:主帶老師會一直帶著同一班學生一路升上去,常態課程的老師是獨立的,課後安親則另外有安親老師。
Q4.各地的華德福有何不同?
A:華德福學校的課綱主軸和精神都是一致的,但是各校環境和老師都有各自特色,例如國外有的華德福是在森林裡,一個教室就是一間木屋,有的華德福是在高樓大廈裡,會利用不同的環境設計出不同課程內容。
Q5.學校如何實施品格教育?遇到罷凌怎麼處理?
A:品格不是制式的學習,而是埋在生活裡。
有人的地方就又罷凌,通常罷凌者都會專挑一兩個人罷凌,老師會幫助提升被罷凌者個內在力量,將來長大出社會遇到同樣的狀況,才有能力去面對克服,當然初期會先幫助撮合,平常也會透過故事傳遞道德心,透過戲劇讓孩子抒發情緒,學習處理內在的感覺。老師分享最近班上學生學會講髒話,他的處理方式是帶學生去別班表演藝術,彌平對藝術文化的污染。(恩~這比罰寫或罰站有意義多了!)
++++++++++++++++以上內容若有錯誤或疏漏歡迎告知++++++++++++++
愛因斯坦說:「每個人都是天才,但如果用爬樹的能力來斷定一條魚,魚一生都會相信自己是愚蠢的。」
台北市長柯文哲也說:「不同個性和能力的孩子,卻接受同樣一套教育、考同一張考卷,並不合理」
傳統教育讓許多不捨孩子被分數綁架的父母們出走,有些選擇自學,有些選擇體制外的學校,
我也覺得在升學壓力下,孩子的能力真的很容易被雪片般的考卷給淹沒,
其實小皮還有兩年才要上國小,我這位媽媽有點未雨綢繆,但提早做功課總是比較安心,
參觀完青禾華德福,我很慶幸我們的孩子現在除了傳統教育之外還有其他的選擇(而且不用大老遠跑去宜蘭上課)
但是也真心希望台灣的傳統學制能有更好的改變,讓每個孩子都能受到更人性化的教育!

好實用的一篇!
謝謝妳
想請問媽媽~小孩入學適應如何?可供參考?
您好! 小皮現在還在念大班,所以沒有入學後的經驗可以分享,不好意思喔!
哇~所以小皮媽媽是提早參觀嗎?孩子正在小幼,其實也在開始做功課,看到您這篇,真的很實用
我們已經大班了 當時是提早參觀 比較心安^^
11所新竹、台中實驗小學清單,實驗小學是什麼?理念與評價分享 https://fflc.tw/knowledge/taichung-experimental-elementary-school/ 新竹、台中實驗中學清單在這兒,教你一次搞懂實驗高中是什麼! https://fflc.tw/knowledge/taichung-experimental-high-school/ 新竹森林小學、台中森林小學有幾所?從定義與缺點了解如何做課後加強 https://fflc.tw/knowledge/taichung-forest-school/